内网
|
邮箱登录
|
园区导航
|
联系我们
|
宁波材料所
首 页
学院概况
学院简介
领导介绍
园区导航
联系我们
研途映像
学科建设
学科设置
学科简介
学科评估
导师队伍
方向及导师介绍
研究生辅导员
导师风采
导师赋能
招生工作
招生概况
国科大硕士招生
国科大博士招生
合培生招生
科教融合学院(材料所与宁波大学联培)
培养管理
培养部门
培养方案
学籍管理
评奖评优
课程建设
材梓佳仁
通报处分
学位管理
学位机构
学位授予
学位工作流程
同等学力申请学位
毕业就业
就业信息
毕业生通知
就业服务
就业分析
优秀校友
规章制度
国科大博士招生
招生概况
国科大硕士招生
国科大博士招生
合培生招生
科教融合学院(材料所与宁波大学联培)
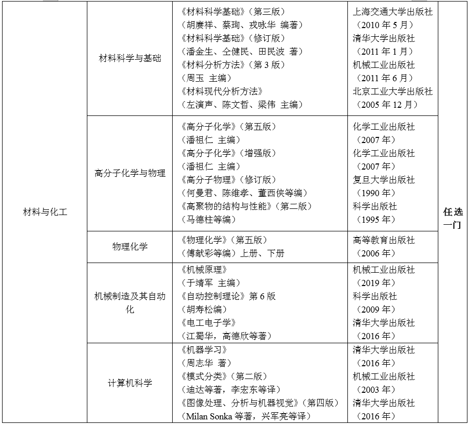
2026年秋季入学博士统考 “申请-考核制”考生专业能力测试一参考书目
日期:2025-11-25
请点击下载查阅:参考书目
上一页:关于做好2022年研究生国...
返回列表
下一页 :关于做好2022年研究生国...
官方微信
所长信箱
材料所官网
首页
学院概况
学科建设
导师队伍
招生工作
培养管理
学位管理
毕业就业
规章制度
友情链接
宁波材料所
快速链接
宁波材料所
中国科学院宁波材料技术与工程研究所 © 2007- 2026 版权所有
浙ICP备05023821号
中科院宁波材料所
宁波材料所